Welcome

🎁💰恭喜发财💰🎁

国产激情久久久久久熟女影视

青睐仿问广州富煌建造不多法律责任平台!
微信官网

富煌钢构喜获第三批合肥市技术创新中心

发部年份:2022/3/23 阅览机会:4308

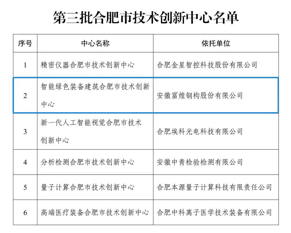
   大湖名城、创新高地,合肥市作为国家重要的科研教育基地、综合性国家科学中心,持续创新、攻克与转化行业前沿的关键共性技术,强化科技战略支撑,3月9日,经合肥市政府常务会议审议通过,合肥市人民政府发布《关于公布第三批合肥市技术创新中心名单的通知》,安徽富煌钢构股份有限公司依靠强大的科技创新实力和锐意进取的奋斗韧劲,“智能绿色装备建筑合肥市技术创新中心”成功获批第三批合肥市技术创新中心。

   合肥市技术创新中心定位于合肥市最高层次的技术创新与成果化类科技创新基地,是国家级、省级科技创新基地的“预备队”和全市各类创新基地的“先锋队”,围绕影响合肥市长远发展的重大产业行业技术,推动重大创新产品研发、科技成果转移转化及应用示范,提升我市自主创新能力和科技进步水平。富煌钢构“智能绿色装备建筑合肥市技术创新中心”围绕建筑业高质量发展总体目标,以大力发展建筑工业化为载体,以数字化、智能化升级为动力,创新突破相关核心技术,重点加强系统化集成设计和标准化设计,优化构件和部品部件生产,加大智能建造在工程建设各环节应用,形成涵盖科研、设计、生产加工、施工装配、运营等全产业链融合一体的智能绿色建造产业体系。

   近年来,公司高度重视科技研发工作,将“科技引领,实业报国”为富煌新使命,不断完善“国家认定企业技术中心”、“国家级博士后科研工作站”、“安徽省工程研究中心”、“安徽省工业设计中心”等平台的建设工作,构建以科技引领为目的、以市场为导向,与产学研紧密结合的技术创新体系,并取得了多项国家标准、国家专利、省部级以上科技进步奖等丰硕成果,进一步提升了公司的自主创新能力和核心竞争力,引领带动建筑行业科技的重大进步与新业态发展。